广州市为明学校国际部

广州市为明学校国际部中澳班课程设置如何?

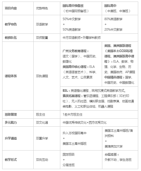
课程设置—中澳班:

七年级、八年级、九年级上学期:国际高中核心预备课程

九年级下学期、十年级、十一年级:澳洲高中原版课程

十二年级上学期:澳洲预科

课程特色:

免责声明: 1. 为方便家长更好的阅读和理解,该页面关于学校信息描述可能采用了学校视角,描述中涉及的“我”、“我们”、“我校”等第一人称指代学校本身。并不代表远播公司或其观点;2. 此网页内容目的在于提供信息参考,来源于网络公开内容,具体以学校官方发布为主;3. 若素材有侵权或其他问题,请联系我们:2787266480@qq.com。

新闻动态

推荐学校

电话咨询
咨询会
预约咨询