上海星河湾双语学校(以下简称:星校 )以其高强度的学术氛围在上海教育界广为人知,常被喻为“鸡血学校”。背靠禾佳教育联盟,凭借严格的管理模式和优质的升学成绩,每年吸引不少家庭报名。也是入学难,管理严,升学好!那么,2026年春招什么时候?
星校2026年春招安排
考试时间:目前,星河湾暂未公布春招时间,按照去年的时间预计测,今年应该会在11月底或者12月初。
考试内容:英语、数学、面试
学费参考:
小学、初中:每学期60000元左右
高中:每学期75000元左右
住宿费:每年约10000元
注:以上费用仅供参考,具体费用以学校公布为准!
活动地点:闵行区金都路2588号上海星河湾双语学校
星河湾课程体系
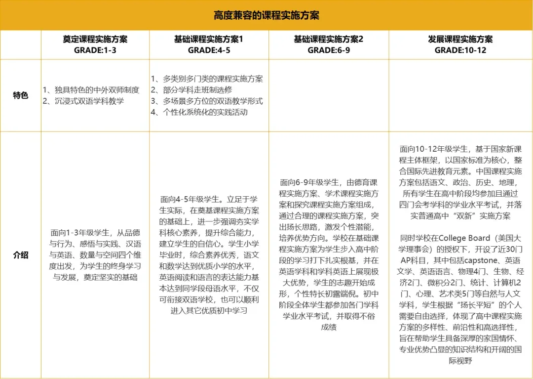
小学至初中(1-9年级)
1、义务教育+双语课程
星校小学初中阶段,在完成国家义务教育课程基础上,添加了数学、科学、物理、化学、生物等多种双语课程。英文教材占比超70%。其中部分教材和上中国际共享。
2、班型设置
星校在小学低年级的阶段推行包班制,中外教师联合管理;每个班级还配有专科教师,负责学生在音乐、体育、美术等科目的专项教学。4年级以上,星校各年级实行分层和走班制,根据MAP测试成绩分设S班(基础)、S+班(提高)、H班(高阶),英语水平要求尤为严格。
高中阶段(10-12年级):
星校的高中阶段,学生的课程全面转向“美高+AP”模式。教材均采用美国主流高中的同款教材。同时,星校还开设了超过20门AP课程供学生选择。学生可以根据自己升学的需求进行选择和规划。

值得一提的是,星校高中部还开设了AP Capstone课程,这是College Board(美国大学理事会)开发的研究性项目,是为了满足更多学生有更广泛的学术兴趣的需求,同时让学生也能学到必要的研究技能,属于AP学科的最高阶段。
参与此课程的学生要在老师带领下完成相当于大学水平的科研论文写作。目前能够开设AP Capstone课程的学校,在全球范围内屈指可数。
免责声明: 1. 为方便家长更好的阅读和理解,该页面关于学校信息描述可能采用了学校视角,描述中涉及的“我”、“我们”、“我校”等第一人称指代学校本身。并不代表远播公司或其观点;2. 此网页内容目的在于提供信息参考,来源于网络公开内容,具体以学校官方发布为主;3. 若素材有侵权或其他问题,请联系我们:2787266480@qq.com。